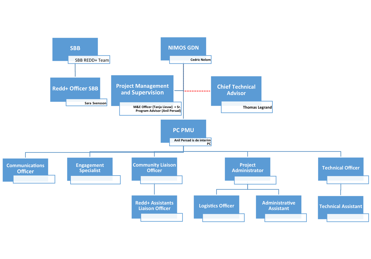
De Project Management Unit (PMU) is het uitvoerende orgaan van het REDD+ programma. Dit orgaan is verantwoordelijk voor het helpen uitvoeren van de activiteiten zoals omschreven in het Project Document. De PMU is een werkarm van NIMOS, de implementatie partner van REDD+ in Suriname.
De Project Management Unit rapporteert aan NIMOS en de Project board.
Momenteel bestaat de Project Management Unit uit:
De taken en verantwoordelijkheden van de Project Management Unit zijn:
Zie het organogram van de Project Management Unit.
